
Die Accuride 2421 Schubladenschiene eignen sich für Schubladen mit geringem Gewicht und verfügen über einen 75% Teilauszug.
- Lastwert bis 16kg - Niedrige Belastungen (80,000 Prüfungszyklen)
- 75% Teilauszug
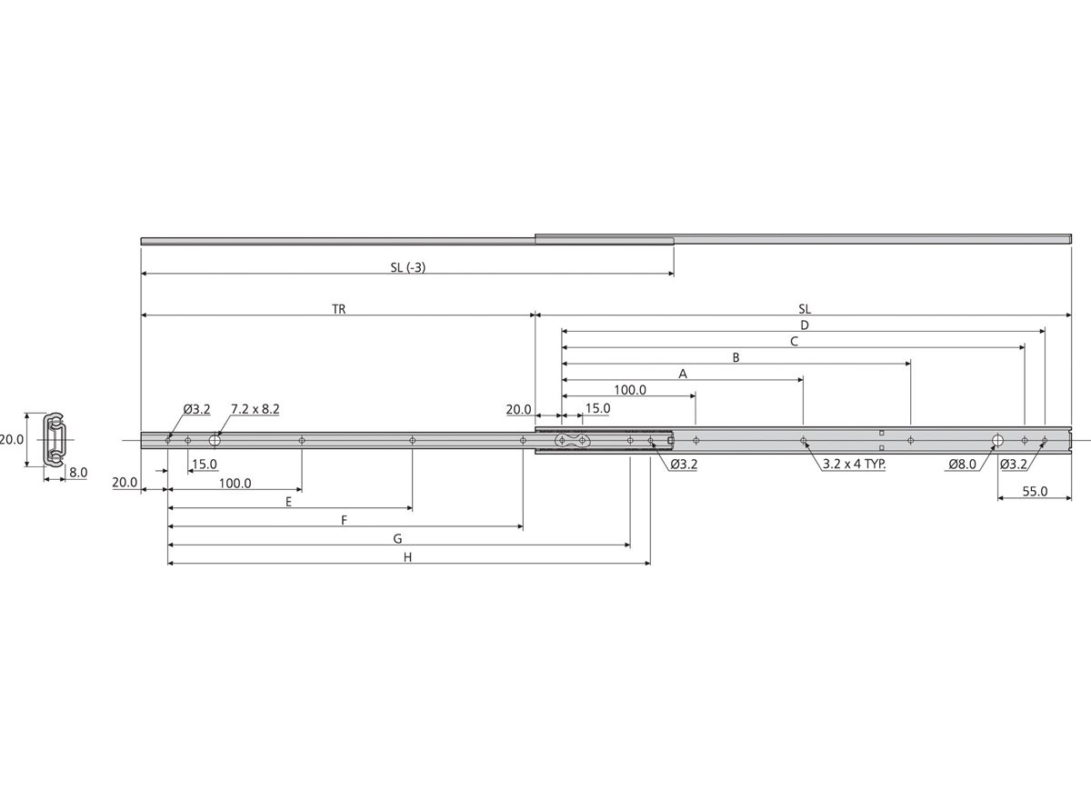
- 8mm Schienendicke
- Geringe Schienenhöhe: nur 20mm hoch
Hinweise:
- Empfohlene Befestigung: Schraube M3/ Holzschraube 3mm
- Max. Kopfhöhe 1,8mm/Ø5,6mm
- Horizontalmontage nicht empfohlen
- Falls nicht anders angegeben, sind die genannten Tragkräfte die maximal erreichbaren, bei einem Paar seitlich montierten Führungen mit 450mm Schienenabstand.
Werkstoff - Flussstahl
Oberflächenbehandlung - Elektroverzinkt und hell passiviert (DZ)
SL = Schlittenlänge
TR = Führungsschienenlänge
W = Gewicht (kg) - pro Schienenpaar
L = Schienentragkräfte (kg) - pro Schienenpaar